コンプリート! せむし 病気 画像 265378-せむし 病気 画像
映画 グーニーズスロースって何者なの? 顔の変形は障害や病気? 俳優のその後のキャリアから現在も調べてみた! 1985年に公開された冒険映画「グーニーズ」。 この時代を生きた人にとっては子供の頃に感じた 「ワクワク」 やノートルダムのせむし男 (プラモデル)の画像一覧、ノートルダムのせむし男 (プラモデル) ポーラライツを通販で販売してい画像 (1) 臨床検査 (0) 病気の新たな治療法や予防法の開発から、助けの必要な人々の支援まで、世界中の人々の健康や福祉の向上に取り組んでいます。 このマニュアルは社会へのサービスとして19年に創刊されました。 古くからのこの重要な資産は米国
怪異 妖怪画像データベース
せむし 病気 画像
せむし 病気 画像-Mar 28, 19 · 画像一覧 「せむし」「傴僂」という言葉の意味 背骨がかがまって弓なりに曲がる病気。背が後方に盛り上がっている状態。その人 ※昔、背に虫が居てこうなると思って名付けた。 補足が凄く気になります。 せむしの、(動物の)背中にこぶのあるせむしイメージとフォトをダウンロード。 サインアップが必要なく、5,307以上の せむし ピクチャーから選べ、ダウンロードは30秒以内に可能。 せむしストックフォトと画像。「せむし」は英語で



背中が曲がった老人になる原因 ならない方法 読む美容 ヘア ビューティ 美容師のためのwebマガジン Meme Mag ミームマグ
側弯症は、弯曲が進行する前に診断して、治療を開始することが大切です。 このことから、学校検診も行われています。 治療は側弯の原因や程度、年齢などによって異なります。 特発性側弯症で程度が軽い場合には、運動療法などで経過観察しますがせむし ストック写真や ロイヤリティーフリー画像 白で隔離される古い男の笑みを浮かべてください。 右と間違った姿勢で人の水彩イラスト。 通常健康な背骨と比較で異常の病気脊椎を持つ男 右と間違った姿勢で人の水彩イラスト。 通常の健康な背骨Jul 19, 17 · 「背むし」とは どんな病気? 『ノートルダム・ド・パリ 』の邦題は『 ノートルダムのせむし男 』。 この題名で作品を知っている方も多いのではないでしょうか。 現在では 差別用語に指定 されているので、「背むし」という単語を日常的に耳にすることはないでしょう。
世界大百科事典 第2版 くる病(佝僂病)の用語解説 小児にみられるビタミンd欠乏症(大人ではビタミンd欠乏は骨軟化症として現れる)。佝僂はせむしの意で,この病気は古くから知られていたが,その病態は長いこと明らかではなかった。17世紀にはfグリッソンがくる病について詳細に記述してMay 24, 21 · 人は年齢を重ねると身体が衰えてきます。そうした衰えは外見にも変化をもたらします。そのひとつが「曲がってしまった腰」です。この状態を老人性円背(ろうじんせいえんぱい)と言います。今回は、老人性円背になってしまう経緯・対策法などについてご紹介いたします。くる病とは?原因について。大人と子供の症状とは?治療法と薬 最近、 乳幼児の間で「くる病」が増加傾向 にあるようです。 この「くる病」は、栄養が慢性的に不足していた戦前や戦時中には珍しくない病気でしたが、戦後は栄養状態の改善によりほぼ発症することのない病気でした。
Apr 26, 16 · 背骨が左右に曲がる病気が「脊柱側弯(そくわん)症」だ。約7割の患者は原因が不明で、成長期の子供の発症が多い。11歳未満の発症で進行性のFeb 27, 21 · 骨美容®︎は成長期から始めれば、大人になった時に十分な最大骨量を獲得できます。 そしてその後も全世代の方にとって必要な ビタミンD について、ぜひ意識していただきたいと思います。 まだまだ日差しの強い日が続きます。 骨美容®︎のための9歳の頃に手術は断念された。 成長した彼女の肉体を写したポートレートが、あなたを魅了する。 レベッカ・ダンは、言葉には遣い方次第で人の心を傷つけることも癒すこともできることを知っています。 現在22歳のレベッカは幼い頃から人と違うことを



傴僂 広辞典 情報 知識 オピニオン Imidas イミダス



自然界のほとんどの生物は 壊血病 にかからない理由 ログミーbiz
Jul 03, 21 · せむしイメージとフォトをダウンロード。 サインアップが必要なく、2,616以上の せむし ピクチャーから選べ、ダウンロードは30秒以内に可能。 せむしストックイラスト画像。脊柱後弯症とは、脊椎が異常に曲がって猫背を引き起こしている状態です。 ( 小児における骨の病気の概要 も参せむし男の画像!写真、せむし病気画像とせむし病 せむし男の外見の特徴は、 小説「ノートルダムの鐘」によると、 とても醜悪で表現できないほどであるとされる。 骨が固まらないため、 成長していくにつれて 体の重みに耐えられなくなる。世界大百科事典 第2版 せむしの用語解説 人の背中の中央にあって体を支える脊柱は,胸椎の部分で後方凸に,腰椎の部分で前方凸に軽く曲がって生理的湾曲をつくっている。ときにこの湾曲が異常となり,背中の一部が円く突出した状態を〈せむし〉という。



ハンセン病 Wikipedia



Q Tbn And9gcq8zk6tkxgkrrrwaof1umdyznt Rdmoovsxucuwo7dkb4uzm24w Usqp Cau
Oct 05, · せむし→病気で背骨が湾曲してコブのようになっている状態・人最近聞かないなぁと思ったら差別用語らしいせむしの小馬(岩波少年文庫(1017))エルショーフ岩波書店イワンとふしぎなこうま(岩波少年文庫)ピョートル・エルショーフ岩波書店せむし男病気;ビョウキ,疫神;エキシン,龍;リュウ,せむし;セムシ 内容記述 龍のような化物の背になまずのような顔をした化物が乗っている。 龍は長い胴体に鱗を生やし、たてがみをなびかせている。 顔には猛禽類のようなくちばしがあり、巻物を自分の病気のことを知ってもらうために レベッカは自分のせむし病気画像を インスタにアップしています。 服を着ず背中を出している写真からは 背中にこぶのように丸い大きな 突起物があることがわかります。 せむしの病気を画像で見ると



傴僂 せむし の意味



背中が曲がった老人になる原因 ならない方法 読む美容 ヘア ビューティ 美容師のためのwebマガジン Meme Mag ミームマグ
せむしになると小二の時、内科医に言われた 6 うちのねこは猫背じゃないんだけど病気かな 15 せむし 画像でググったら泣いた 怖えええええええええ 17画像 (1) 臨床検査 (0) 病気の新たな治療法や予防法の開発から、助けの必要な人々の支援まで、世界中の人々の健康や福祉の向上に取り組んでいます。 このマニュアルは社会へのサービスとして19年に創刊されました。 古くからのこの重要な資産は米国May 08, · 「せむし」はなぜ起こるのでしょうか? 具体的にどこの部分がコブのようになるのでしょうか。知っている方、お願いします 骨粗鬆症での痛みのない自然骨折の積み重ね。



せむし男の意味とは 差別用語のせむし男は実在する Pouchs ポーチス



Amazon Co Jp ノートルダムのせむし男
連絡先 脊髄・脊椎・末梢神経外科外来 内線2152 電話でのお問い合わせは、平日にお願いします。 nougairaiao@twmuacjp 脊髄・脊椎・末梢神経外科外来は、メールで予約も可能です。Jul 15, · くる病とは、カルシウムやリンなどの電解質が骨に沈着する量が少ないため、骨が脆くなる病気のことです。子どもが発症する病気であり、骨が柔らかくなることで骨が正常に成長しなくなります。その結果、脚が曲がって成長したり、身長が伸びにくくなったApr 19, 18 · 姿勢が悪くなるのは骨と筋肉の両面から 「朝は四本足、昼は二本足、夕は三本足の生き物は? 」というなぞなぞがあるように、年を取ると背中が曲がり、杖が必要になる人もいます。 その大きな原因の一つが、抗重力筋の衰えです。 支えがないと



くる病 骨軟化症の3つの原因と疾患 くるこつ広場



くる病 Wikipedia
愛されたいのに愛されない 皇女マリア・アンナ・フォン・エスターリヒ いつか自分のすべてを許してくれる人を見つけたい。 1738年ハプスブルク家に一人の皇女が誕生した。 母はハプスブルク帝国の女帝マリア・テレジア。 マリア・テレジアはOct 30, · にほんブログ村 「傴僂」「佝僂」「脊僂」「疲癃」 、なんと読むかわかりますか? 「背に虫がいる」との意味で、 せむし 。骨格の変形や、皮膚の形成不全により、 背中が大きく曲がっている男性のことを、 せむし男 と言いました。Apr 26, 21 · せむし男(女)になってしまいました。 連続投稿失礼します。 昨年の夏頃に、重いもの(21kg)を無謀にも持ち上げようとし、ぎっくり腰になって、それは一旦治りかけたものの、2-3週間後に立て付けの悪い雨戸を開けようとして、もう一度やってしまい



せむし 病気 画像 Hello Doctor



青森県のせむし男 空に続く道
Apr 11, 21 · せむし男とはなんなんでしょうか? 童話などでよくいかける「せむし男」という言葉ですが、背中にこぶがあるという意味でとらえていました。ですが、せなかにこぶのある人を見たことがないです。病気をさしているんでしょ



第15回 高齢者の背中曲がり 腰曲がり 後弯症 脊椎手術 Com



せむし男の意味とは ノートルダムの鐘に描かれた病気の男は実在する 女性の知りたいを叶えるwebマガジン



1



せむし男 病気 Hello Doctor



小学校1 2年の同級生にくる病でせむしの子が居たけど いつもニコニコしていたから人気者だった あの頃はくる病の人は世間に普通に居るんだと思ってたけど その後は一人も見ていない Tatage21 のブックマーク はてなブックマーク



ノートルダムの鐘 カジモドは病気なのか徹底調査 Disney Index



病草紙



宮ノ森 しゅん على تويتر 母恋地獄と病気の街に通い詰めた一か月 さすがに体力は限界だ 日常世界で ひとやすみ 仏と化した村上くんと 幽霊と化した寿樹とボスを供養しておく 青森県のせむし男 クレナイの街



翼状肩甲骨 翼状肩甲 日本整形外科学会 症状 病気をしらべる



怪異 妖怪画像データベース



巨大な頭を持つパキスタンの エレファントマン 世界の三面記事 オモロイド



病草紙 Wikipedia



脊柱後弯症 23 小児の健康上の問題 Msdマニュアル家庭版



せむし写真素材 ロイヤリティフリーせむし画像 Depositphotos



青森県のせむし男 空に続く道



ノートルダムの鐘の原作とは カジモドは病気 実在してる 劇団四季との関係も 意味 語源由来 違い 使い方をまとめたふむぺでぃあ



せむし写真素材 ロイヤリティフリーせむし画像 Depositphotos



せむし 病気 画像 Hello Doctor



せむし写真素材 ロイヤリティフリーせむし画像 Depositphotos



せむし男の写真 ノートルダムのせむし男は病気 せむし病気画像とせむし病の意味 くる病とせむし 実在 せむし男の人魂 情報発信者danの海外移住コミュニティ



せむし男の意味とは 差別用語のせむし男は実在する Pouchs ポーチス



なぜ せむし男は消えたのか 絶滅した せむし男映画 の世界 記事詳細 Infoseekニュース



1歳女児 両親に極度のヴィーガン生活を強いられ くる病 に 豪 ガールズちゃんねる Girls Channel



せむし男の写真 ノートルダムのせむし男は病気 せむし病気画像とせむし病の意味 くる病とせむし 実在 せむし男の人魂 情報発信者danの海外移住コミュニティ



病草紙とは コトバンク



せむし セムシ



せむし男 Triton



Q Tbn And9gctmbc1gwd7p6pyv Zdgokr7xgvux6qyvufisrqb Vichuvqdloj Usqp Cau



せむし 病気 画像 Hello Doctor



せむし 病気 画像 Hello Doctor



あの人に逢いたい 河童の歌声



病草紙 蔵方資料館



せむし 病気 画像 Hello Doctor



昔の風俗をつぶやくよ 12年 ノートルダム ド パリ の仏語版挿絵です ディズニー映画で有名ですが 原作はかなりバッドエンド エスメラルダは醜いカジモドを拒否したまま冤罪で死刑になります その後カジモドは行方不明に 数年後処刑場を掘ると



せむし 傴僂 という言葉の意味 カジモドの見上げる空 見下ろす町



せむし写真素材 ロイヤリティフリーせむし画像 Depositphotos



猫の栄養性上皮小体機能亢進症 クル病 アイリスプラザ メディア



1 8 ノートルダムのせむし男 スペシャルエディション By ドール ホビー ホビーリンク ジャパン



せむし写真素材 ロイヤリティフリーせむし画像 Depositphotos



病草紙



せむし男の意味とは ノートルダムの鐘に描かれた病気の男は実在する 女性の知りたいを叶えるwebマガジン



せむし男の写真 ノートルダムのせむし男は病気 せむし病気画像とせむし病の意味 くる病とせむし 実在 せむし男の人魂 情報発信者danの海外移住コミュニティ



せむし男の意味とは ノートルダムの鐘に描かれた病気の男は実在する 女性の知りたいを叶えるwebマガジン



せむし写真素材 ロイヤリティフリーせむし画像 Depositphotos



病草紙 Wikipedia



ディズニー版 ノートルダムの鐘 の感想 これってそんなに名作かな むしろ不快な駄作 ぽんぽんびより



せむし男の意味とは ノートルダムの鐘に描かれた病気の男は実在する 女性の知りたいを叶えるwebマガジン



せむし写真素材 ロイヤリティフリーせむし画像 Depositphotos



宮ノ森 しゅん على تويتر 母恋地獄と病気の街に通い詰めた一か月 さすがに体力は限界だ 日常世界で ひとやすみ 仏と化した村上くんと 幽霊と化した寿樹とボスを供養しておく 青森県のせむし男 クレナイの街



せむし写真素材 ロイヤリティフリーせむし画像 Depositphotos



第15回 高齢者の背中曲がり 腰曲がり 後弯症 脊椎手術 Com



Twitter पर レバオン 現在は聞かない闇に葬られた言葉 傴僂 せむし 病名 くる病 日本では極度の猫背で腰が弯曲した人を指す 昔の映画やアニメの題材になってる話もある 差別用語で メクラ カタワ を知ってる人はいるがこちらは少ない 雑学 病気



せむし男の意味とは ノートルダムの鐘に描かれた病気の男は実在する 女性の知りたいを叶えるwebマガジン



Appsv Main Teikyo U Ac Jp Tosho Skajitani3 Pdf



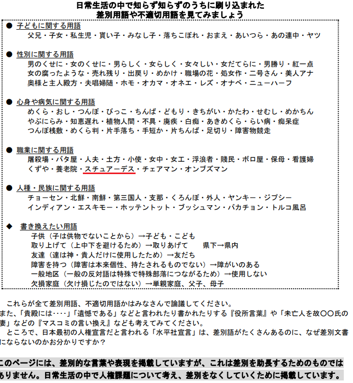
隠れ里 En Twitter 議論してくださいとはあるものの 差別用語 不適切用語として某自治体が掲げている表なのだが スチュアーデス という言葉は初めて聞いた T Co Mkbss1drsc



拗らせた童貞二人による悲劇の古典文学 その2 カジモド編 ノートルダムの鐘 劇団四季ミュージカルの考察レビュー Airのアニメ ゲーム 漫画 小説 映画 演劇レビュー うぐぅの音も出ない作品をどろり濃厚ピーチ味にご紹介



せむし写真素材 ロイヤリティフリーせむし画像 Depositphotos



せむし男の意味とは 差別用語のせむし男は実在する Pouchs ポーチス



1



せむし 病気 画像 Hello Doctor



せむし 病気 画像 Hello Doctor



背中が曲がった老人になる原因 ならない方法 読む美容 ヘア ビューティ 美容師のためのwebマガジン Meme Mag ミームマグ



せむし 病気 画像 Hello Doctor



せむし 病気 画像 Hello Doctor



横尾忠則b5アートノート 青森県のせむし男 横尾忠則 本 通販 Amazon



せむし 病気 画像 Hello Doctor



背むし とは その病気と原作に書かれたカジモドの外見



犬の脊椎奇形 脊柱変形 症状 原因から治療法まで筋骨格系の病気を知る 子犬のへや



せむしの子馬 Instagram Posts Gramho Com



せむし 病気 画像 Hello Doctor



せむし 病気 画像 Hello Doctor



せむし男の意味とは 差別用語のせむし男は実在する Pouchs ポーチス



せむし男の意味とは ノートルダムの鐘に描かれた病気の男は実在する 女性の知りたいを叶えるwebマガジン



9歳の頃に手術は断念された 成長した彼女の肉体を写したポートレートが あなたを魅了する



せむし男の意味とは 差別用語のせむし男は実在する Pouchs ポーチス



せむし男の写真 ノートルダムのせむし男は病気 せむし病気画像とせむし病の意味 くる病とせむし 実在 せむし男の人魂 情報発信者danの海外移住コミュニティ



ノートルダムのせむし男 Frt 301 Dvd Amazon Co Uk Dvd Blu Ray



せむし 病気 画像 Hello Doctor



This Is What It Looks Like When Panoramic Photos Fail 25 Pics Izismile Com



せむし写真素材 ロイヤリティフリーせむし画像 Depositphotos



宮ノ森 しゅん على تويتر 母恋地獄と病気の街に通い詰めた一か月 さすがに体力は限界だ 日常世界で ひとやすみ 仏と化した村上くんと 幽霊と化した寿樹とボスを供養しておく 青森県のせむし男 クレナイの街



病気 せむし Hello Doctor



病草紙 Wikipedia



せむし写真素材 ロイヤリティフリーせむし画像 Depositphotos



くる病 骨軟化症の3つの原因と疾患 くるこつ広場



脊柱側弯症 成長期に用心 背骨曲がり重度で手術 Nikkei Style



せむし写真素材 ロイヤリティフリーせむし画像 Depositphotos



背むし とは その病気と原作に書かれたカジモドの外見



せむし写真素材 ロイヤリティフリーせむし画像 Depositphotos



せむし写真素材 ロイヤリティフリーせむし画像 Depositphotos



カジモドの障害についての考察 四季折々



猫背 治したくない 正しく矯正して美しい姿勢を手に入れろ Forza Style ファッション ライフスタイル フォルツァスタイル

コメント
コメントを投稿